![]() |
ISSDK
1.8
IoT Sensing Software Development Kit
|
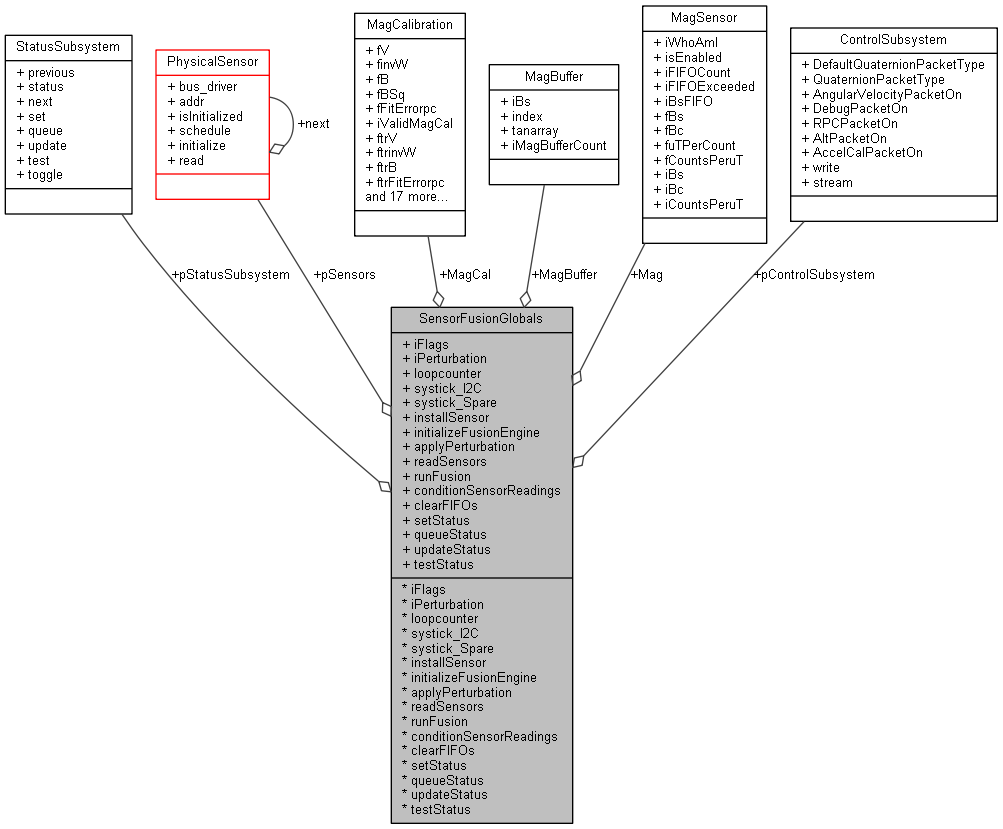
The top level fusion structure. More...
#include <sensor_fusion.h>

Data Fields | |
SubsystemPointers | |
| struct ControlSubsystem * | pControlSubsystem |
| struct StatusSubsystem * | pStatusSubsystem |
MiscFields | |
| uint32_t | iFlags |
| a bit-field of sensors and algorithms used More... | |
| struct PhysicalSensor * | pSensors |
| a linked list of physical sensors More... | |
| volatile uint8_t | iPerturbation |
| test perturbation to be applied More... | |
| int32_t | loopcounter |
| counter incrementing each iteration of sensor fusion (typically 25Hz) More... | |
| int32_t | systick_I2C |
| systick counter to benchmark I2C reads More... | |
| int32_t | systick_Spare |
| systick counter for counts spare waiting for timing interrupt More... | |
SensorRelatedStructures | |
These structures provide homes for sensor readings, as well as various calibration functions. Only those needed for a specific build are included. | |
| struct MagSensor | Mag |
| magnetometer storage More... | |
| struct MagCalibration | MagCal |
| mag cal storage More... | |
| struct MagBuffer | MagBuffer |
| mag cal constellation points More... | |
FunctionPointers | |
Function pointers (the SF library external interface) | |
| installSensor_t * | installSensor |
| function for installing a new sensor into t More... | |
| initializeFusionEngine_t * | initializeFusionEngine |
| set sensor fusion structures to initial values More... | |
| applyPerturbation_t * | applyPerturbation |
| apply step function for testing purposes More... | |
| readSensors_t * | readSensors |
| read all physical sensors More... | |
| runFusion_t * | runFusion |
| run the fusion routines More... | |
| conditionSensorReadings_t * | conditionSensorReadings |
| preprocessing step for sensor fusion More... | |
| clearFIFOs_t * | clearFIFOs |
| clear sensor FIFOs More... | |
| setStatus_t * | setStatus |
| change status indicator immediately More... | |
| setStatus_t * | queueStatus |
| queue status change for next regular interval More... | |
| updateStatus_t * | updateStatus |
| status=next status More... | |
| updateStatus_t * | testStatus |
| increment to next enumerated status value (test only) More... | |
The top level fusion structure.
The top level fusion structure grows/shrinks based upon flag definitions contained in build.h. These same flags will populate the .iFlags field for run-time access.
Definition at line 454 of file sensor_fusion.h.
| applyPerturbation_t* applyPerturbation |
apply step function for testing purposes
Definition at line 526 of file sensor_fusion.h.
Referenced by initSensorFusionGlobals(), and main().
| clearFIFOs_t* clearFIFOs |
clear sensor FIFOs
Definition at line 530 of file sensor_fusion.h.
Referenced by initSensorFusionGlobals().
| conditionSensorReadings_t* conditionSensorReadings |
preprocessing step for sensor fusion
Definition at line 529 of file sensor_fusion.h.
Referenced by initSensorFusionGlobals(), and main().
| uint32_t iFlags |
a bit-field of sensors and algorithms used
Definition at line 467 of file sensor_fusion.h.
Referenced by CreateAndSendPackets(), initializeFusionEngine(), and initSensorFusionGlobals().
| initializeFusionEngine_t* initializeFusionEngine |
set sensor fusion structures to initial values
Definition at line 525 of file sensor_fusion.h.
Referenced by initSensorFusionGlobals(), and main().
| installSensor_t* installSensor |
function for installing a new sensor into t
Definition at line 524 of file sensor_fusion.h.
Referenced by initSensorFusionGlobals(), and main().
| volatile uint8_t iPerturbation |
test perturbation to be applied
Definition at line 469 of file sensor_fusion.h.
Referenced by ApplyPerturbation(), DecodeCommandBytes(), and initSensorFusionGlobals().
| int32_t loopcounter |
counter incrementing each iteration of sensor fusion (typically 25Hz)
Definition at line 471 of file sensor_fusion.h.
Referenced by fInitializeFusion(), initializeFusionEngine(), initSensorFusionGlobals(), main(), and processMagData().
| struct MagSensor Mag |
magnetometer storage
Definition at line 489 of file sensor_fusion.h.
Referenced by clearFIFOs(), conditionSensorReadings(), CreateAndSendPackets(), FXOS8700_Idle(), FXOS8700_Init(), FXOS8700_ReadMagData(), initSensorFusionGlobals(), MAG3110_Idle(), MAG3110_Init(), MAG3110_Read(), processMagData(), and runFusion().
mag cal constellation points
Definition at line 491 of file sensor_fusion.h.
Referenced by CreateAndSendPackets(), DecodeCommandBytes(), initializeFusionEngine(), and processMagData().
| struct MagCalibration MagCal |
mag cal storage
Definition at line 490 of file sensor_fusion.h.
Referenced by CreateAndSendPackets(), DecodeCommandBytes(), initializeFusionEngine(), processMagData(), runFusion(), and SaveMagCalibrationToNVM().
| struct ControlSubsystem* pControlSubsystem |
Definition at line 462 of file sensor_fusion.h.
Referenced by ApplyPerturbation(), CreateAndSendPackets(), DecodeCommandBytes(), initializeFusionEngine(), initializeSensors(), initSensorFusionGlobals(), and main().
| struct PhysicalSensor* pSensors |
a linked list of physical sensors
Definition at line 468 of file sensor_fusion.h.
Referenced by initializeSensors(), initSensorFusionGlobals(), installSensor(), and readSensors().
| struct StatusSubsystem* pStatusSubsystem |
Definition at line 463 of file sensor_fusion.h.
Referenced by initSensorFusionGlobals(), queueStatus(), setStatus(), testStatus(), and updateStatus().
| setStatus_t* queueStatus |
queue status change for next regular interval
Definition at line 532 of file sensor_fusion.h.
Referenced by initSensorFusionGlobals(), main(), and vApplicationTickHook().
| readSensors_t* readSensors |
read all physical sensors
Definition at line 527 of file sensor_fusion.h.
Referenced by initSensorFusionGlobals(), and main().
| runFusion_t* runFusion |
run the fusion routines
Definition at line 528 of file sensor_fusion.h.
Referenced by initSensorFusionGlobals(), and main().
| setStatus_t* setStatus |
change status indicator immediately
Definition at line 531 of file sensor_fusion.h.
Referenced by CONTROL_UART_IRQHandler(), initializeFusionEngine(), initializeSensors(), initSensorFusionGlobals(), main(), processMagData(), readSensors(), WIRED_UART_IRQHandler(), and WIRELESS_UART_IRQHandler().
| int32_t systick_I2C |
systick counter to benchmark I2C reads
Definition at line 472 of file sensor_fusion.h.
Referenced by initSensorFusionGlobals().
| int32_t systick_Spare |
systick counter for counts spare waiting for timing interrupt
Definition at line 473 of file sensor_fusion.h.
Referenced by initSensorFusionGlobals().
| updateStatus_t* testStatus |
increment to next enumerated status value (test only)
Definition at line 534 of file sensor_fusion.h.
Referenced by initSensorFusionGlobals().
| updateStatus_t* updateStatus |
status=next status
Definition at line 533 of file sensor_fusion.h.
Referenced by initSensorFusionGlobals(), and main().